Skip to content

Aaron Swiss-Hamlett

  • Twitter
  • LinkedIn

C++ & C# Programmer, Unreal Engine 4 Developer, UI & Gameplay Programmer

  • Home
  • Blog
  • Hello
  • Contact

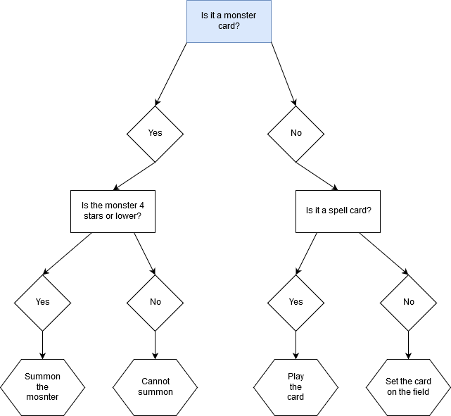
decision_tree_yugioh

February 14, 2017 Return to: AI, Yu-Gi-Oh Duel Links and Jumping the SharkFull resolution (641 × 591)

Image navigation

Previous Image
Start a Blog at WordPress.com.
  • Comment
  • Subscribe Subscribed
    • Aaron Swiss-Hamlett
    • Already have a WordPress.com account? Log in now.
    • Aaron Swiss-Hamlett
    • Subscribe Subscribed
    • Sign up
    • Log in
    • Copy shortlink
    • Report this content
    • View post in Reader
    • Manage subscriptions
    • Collapse this bar